Artificial intelligence offers incredible possibilities for dealing with data. This is of interest to society at large as well as to researchers in all fields. There is also a lot of research being done into the use of AI in support of teaching and learning. New research papers are published every day. One of the authors of this guide, Johannes Pernaa from the University of Helsinki, is actively researching the use of AI in chemistry education.
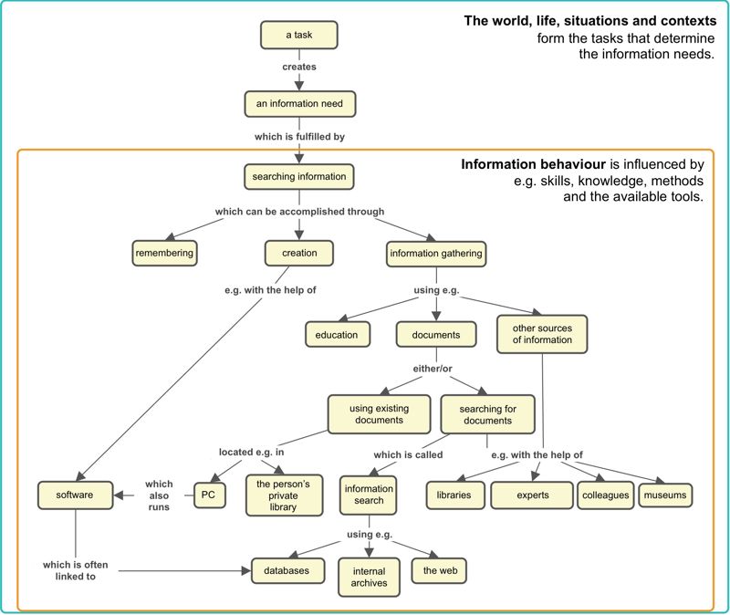
From a research perspective, it is interesting to see how generative AI applications change the information behaviour of teachers and learners. Information behaviour refers to the interaction between people and information or information channels. The goal of information behaviour is to satisfy information needs, i.e. to solve problems.


